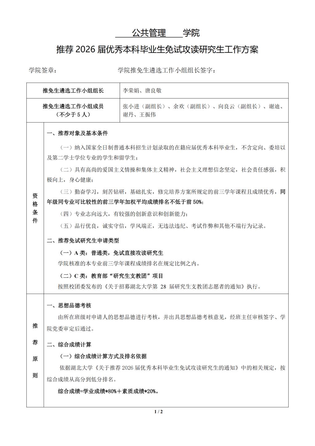
威廉官方网站推荐2026届优秀本科毕业生免试攻读研究生工作方案 来源:威廉官方网站威廉官方网站发布时间:2025年09月03日 附件【威廉官方网站推荐2026届优秀本科毕业生免试攻读研究生综合素质成绩评议细则.docx】已下载次 附件【附件 思想品德考核鉴定表.docx】已下载次 附件【附件1 威廉官方网站优秀应届本科毕业生推荐免试攻读研究生报名申请表.doc】已下载次 附件【附件2 威廉官方网站员工申请推荐免试攻读研究生承诺书.doc】已下载次